Make an Injection Pipeline

Making a Fully Qualified Source Injection Pipeline

Fully qualified source injection pipeline definition YAML files are dynamically generated prior to use by combining a source injection pipeline definition stub with a reference pipeline file. This allows the user to specify source injection configuration parameters in a simple, human-readable format and provides flexibility in choosing which dataset type synthetic sources are injected into. The reference pipeline file must be a complete pipeline definition YAML file, typically one used to reduce data as part of a data reduction campaign.

Either the make_injection_pipeline command line script or the associated make_injection_pipeline() Python function may be used to generate a fully qualified injection pipeline. Examples on this page illustrate the use of both methods.

Note

Two legacy dynamic source injection pipelines are automatically generated inside the drp_pipe repository. These pipelines are located in the $DRP_PIPE_DIR/pipelines/HSC directory, facilitating source injection data reductions for the Hyper Suprime-Cam RC2 and RC2 subset datasets: DRP-RC2+injected_deepCoadd.yaml and DRP-RC2_subset+injected_deepCoadd.yaml, respectively. As indicated by the appended name, synthetic sources are injected into the deepCoadd dataset type.

Injection Pipeline Stubs

A number of different source injection pipeline stubs have been constructed in the $SOURCE_INJECTION_DIR/pipelines directory. Each of these pipeline stubs contain a single task that is used to inject sources into a particular dataset type.

Although these injection pipeline YAML stubs can be used directly, it is recommended that the make_injection_pipeline command line script or the associated make_injection_pipeline() Python function be used to generate a complete source injection pipeline definition YAML file for subsequent use. A complete injection pipeline definition file will contain the pipeline stub as a subtask alongside any additional tasks required to complete the source injection process. Tasks from the reference pipeline may either be removed or have specific configuration overrides applied as necessary to support subsequent injected source image data reduction.

Note

When using the above utilities to construct a fully qualified injection pipeline, any existing subsets will also be updated to include the injection task where appropriate. Furthermore, a series of injected_* subsets will be constructed. These injected_* subsets are copies of existent subsets, but with any tasks not directly impacted by source injection removed.

For example, if the inject_exposure.yaml pipeline stub is used to inject sources into a post_isr_image dataset type, the subset of the reference pipeline containing the isr task will be updated to also include the injectExposure task.

This behavior can be disabled by passing the -e argument on the command line, or setting exclude_subsets to True in Python. Additionally, a new subset, injected_[MY_SUBSET], will also be created containing all tasks from the [MY_SUBSET] subset but with the isr task removed (as sources will be injected after this task has run).

Note

After a fully qualified injection pipeline has been generated, a check is performed to ensure that all reference pipeline contracts (if any) are satisfied. Pipeline contracts are a means by which to ensure that certain configuration values are set in a predictable manner. When generating an injection pipeline, it’s possible that some of these contracts will become invalid. For example, if a contract specifies that the dataset type produced by a task prior to source injection matches the dataset type consumed by a task after source injection, this contract may become invalid if the tasks downstream of source injection have been modified to instead consume the new source injected input. The make_injection_pipeline command line script and the make_injection_pipeline() Python function will check for this and warn if any contracts are invalid. Invalid contracts will be removed from the final output pipeline YAML.

The table below lists the available pipeline YAML stubs inside the $SOURCE_INJECTION_DIR/pipelines directory and the dataset types they are designed to inject sources into:

Injection Dataset Type

Exposure-level image (e.g. post_isr_image)

Visit-level image (e.g. visit_image)

Coadd-level image (e.g. deep_coadd_predetection)

Injection Pipeline Stub

inject_exposure.yaml

inject_visit.yaml

inject_coadd.yaml

Injection Task

ExposureInjectTask

VisitInjectTask

CoaddInjectTask

Injection Task Graph

../../../_images/inject_exposure.png ../../../_images/inject_visit.png ../../../_images/inject_coadd.png

PDF

PDF

PDF

A source injection pipeline stub may always be specified directly, however, both the make_injection_pipeline command line script and the make_injection_pipeline() Python function will attempt to infer the correct pipeline stub to use based on the injected dataset type specified. This inference is based on a match of the injected dataset type to a predefined list of common types and their associated pipeline stubs.

Make an Injection Pipeline on the Command Line

The make_injection_pipeline command line script is used to generate a complete source injection pipeline definition YAML file. More information on the operation of this script may be obtained by running make_injection_pipeline --help.

As an example on the command line, to create a pipeline YAML which will inject a synthetic source into a post_isr_image exposure-type dataset type using the LSSTCam DRP pipeline as a reference:

make_injection_pipeline \
-t post_isr_image \
-r $DRP_PIPE_DIR/pipelines/LSSTCam/DRP.yaml \
-f DRP-injection.yaml

where

$DRP_PIPE_DIR

The path to the drp_pipe package directory.

The above command will save a complete and fully expanded pipeline definition file into the file DRP-injection.yaml. In this example, synthetic sources are to be injected into the post_isr_image dataset type, using the LSSTCam/DRP.yaml pipeline definition file as a reference. As the post_isr_image dataset type has dimensions of exposure, the inject_exposure.yaml source injection pipeline definition file stub has been automatically inferred. That particular injection pipeline YAML stub contains the ExposureInjectTask task.

Tip

To print the fully qualified output pipeline to the terminal window instead of saving it to a file, omit the -f option in the above example.

To specify an injection pipeline definition file stub explicitly rather than allowing the function to attempt to infer it from the injected dataset type, the -i option may be appended to the above command:

...
-i $SOURCE_INJECTION_DIR/pipelines/inject_exposure.yaml

where

$SOURCE_INJECTION_DIR

The path to the source injection package directory.

Make an Injection Pipeline in Python

The make_injection_pipeline() Python function is used to generate a complete source injection pipeline definition YAML file in Python:

from lsst.source.injection import make_injection_pipeline

More information on the operation of this function may be obtained by calling make_injection_pipeline? in a Python interpreter.

As an example in Python, to create a pipeline which will inject a synthetic source into a post_isr_image exposure-type dataset type using the LSSTCam DRP pipeline as a reference:

# Construct the Pipeline object.
pipeline = make_injection_pipeline(
    dataset_type_name="post_isr_image",
    reference_pipeline="$DRP_PIPE_DIR/pipelines/LSSTCam/DRP.yaml",
)

# Print the pipeline.
print(pipeline)

To specify an injection pipeline definition file stub explicitly rather than attempting to infer it from the injected dataset type, the injection_pipeline argument may also be used, e.g.:

pipeline = make_injection_pipeline(
    ...
    injection_pipeline="$SOURCE_INJECTION_DIR/pipelines/inject_exposure.yaml",
)

Once a pipeline object has been constructed, it may be written to disk using the write_to_uri method:

pipeline.write_to_uri("DRP-injection.yaml")

Visualize an Injection Pipeline

Any pipeline YAML, including an injection pipeline, can be visualized to clarify exactly what the pipeline does. In this section we provide instructions for visualizing the DRP-injection.yaml pipeline generated in the above examples. Options for text-based outputs on the command line and rich rendered outputs are presented. The tasks and dataset types printed below are accurate as of w_2025_37 of the LSST Science Pipelines.

Tip

Only the isr, injectExposure and calibrateImage tasks of the fully qualified injection pipeline are selected in the snippets below by appending the # symbol followed by a comma-separated list of the task label names to the YAML pipeline filename. Any subset or task within a pipeline YAML can be selected in this way.

Visualize pipeline tasks

The snippet below will generate a text-based representation of only the tasks in the isr, injectExposure and calibrateImage tasks from the pipeline.

pipetask build \
-p DRP-injection.yaml#isr,injectExposure,calibrateImage \
--show task-graph

returning:

  isr: {detector, exposure}
│
■  injectExposure: {detector, exposure}
│
■  calibrateImage: {detector, visit}

Visualize pipeline tasks and datasets

The snippet below will generate a text-based representation of both the tasks and the input/output dataset types associated with the isr, injectExposure and calibrateImage tasks from the pipeline.

pipetask build \
-p DRP-injection.yaml#isr,injectExposure,calibrateImage \
--show pipeline-graph

returning:

                    flat: {detector, physical_filter} ExposureF
                                     bfk: {detector} BrighterFatterKernel
                                   camera: {instrument} Camera
                                 crosstalk: {detector} CrosstalkCalib
                               cti: {detector} IsrCalib
                             dark, bias: {detector} ExposureF
                           defects: {detector} Defects
                         linearizer: {detector} Linearizer
                       ptc: {detector} PhotonTransferCurveDataset
          │
○           raw: {detector, exposure} Exposure
╰─┴─┴─┴─┴─┴─┴─┴─┴─┤
                    isr: {detector, exposure}
                ╭─┤
                   isrStatistics: {detector, exposure} StructuredDataDict
                                      post_isr_image: {detector, exposure} Exposure
                                     injection_catalog: {band, htm7} ArrowAstropy
                                   visit_summary: {visit} ExposureCatalog
              ╰─┴─┤
                    injectExposure: {detector, exposure}
                ╭─┤
                   injected_post_isr_image_catalog: {detector, exposure}...[1]
                                      injected_post_isr_image: {detector, exposure} Exposure
                                     the_monster_20250219: {htm7} SimpleCatalog
                ╰─┤
                    calibrateImage: {detector, visit}
                ╭─┤
                   injected_preliminary_visit_image: {detector, visit} E...[2]
                ╭─┤
                   injected_preliminary_visit_image_background: {detecto...[3]
                ╭─┤
                   injected_single_visit_star_footprints, injected_singl...[4]
                ╭─┤
                   injected_single_visit_star_unstandardized, injected_s...[5]
                                      injected_initial_photometry_match_detector, injected_...[6]
[1]
  injected_post_isr_image_catalog: {detector, exposure} ArrowAstropy
[2]
  injected_preliminary_visit_image: {detector, visit} ExposureF
[3]
  injected_preliminary_visit_image_background: {detector, visit} Background
[4]
  injected_single_visit_star_footprints,
  injected_single_visit_psf_star_footprints: {detector, visit} SourceCatalog
[5]
  injected_single_visit_star_unstandardized, injected_single_visit_psf_star:
  {detector, visit} ArrowAstropy
[6]
  injected_initial_photometry_match_detector,
  injected_initial_astrometry_match_detector: {detector, visit} Catalog

Render a pipeline in graphical format

The pipetask build command can also output a pipeline in the GraphViz DOT graph description language format. This format can be rendered into multiple visual formats such as PDF or PNG types using the dot command line tool.

The snippet below converts the isr, injectExposure and calibrateImage tasks from the pipeline produced in the above example into a PNG file. To help improve the layout of the graph, the unflatten preprocessing filter is also used.

INPUT_PIPELINE=DRP-injection.yaml#isr,injectExposure,calibrateImage
OUTPUT_FILE=DRP_with_injected_exposure.png
OUTPUT_EXT=${OUTPUT_FILE##*.}  # Resolves to: pdf/svg/png/jpg/...

# Create the directed graph from an input pipeline.
pipetask build -p $INPUT_PIPELINE --pipeline-dot graph_pre.dot

# Post-process the directed graph to improve layout.
unflatten -l 3 -f -o graph_post.dot graph_pre.dot

# Draw the directed graph.
dot graph_post.dot -T$OUTPUT_EXT > $OUTPUT_FILE
# NB: Also add an optional -Gdpi=[DPI] argument to change the resolution

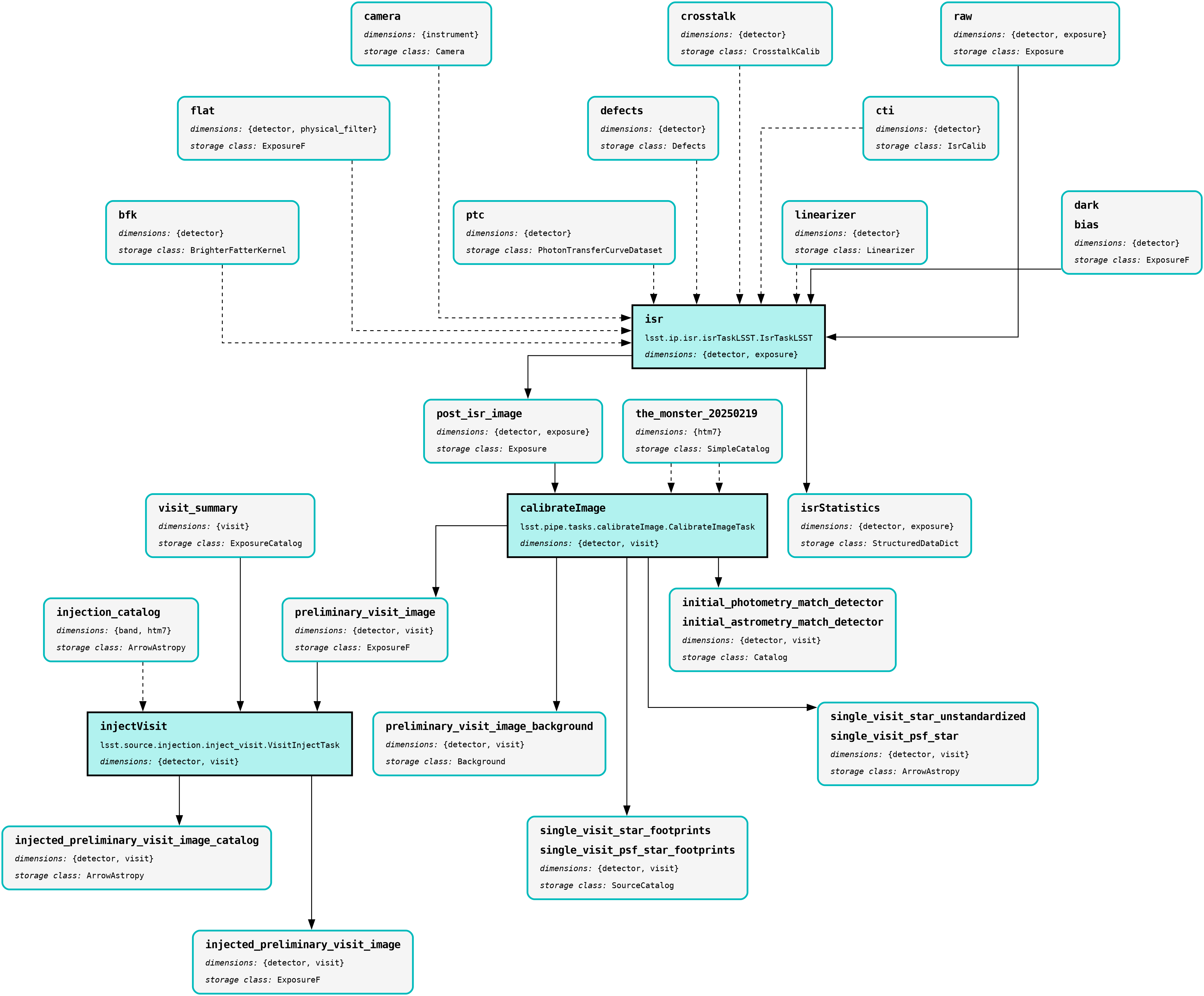
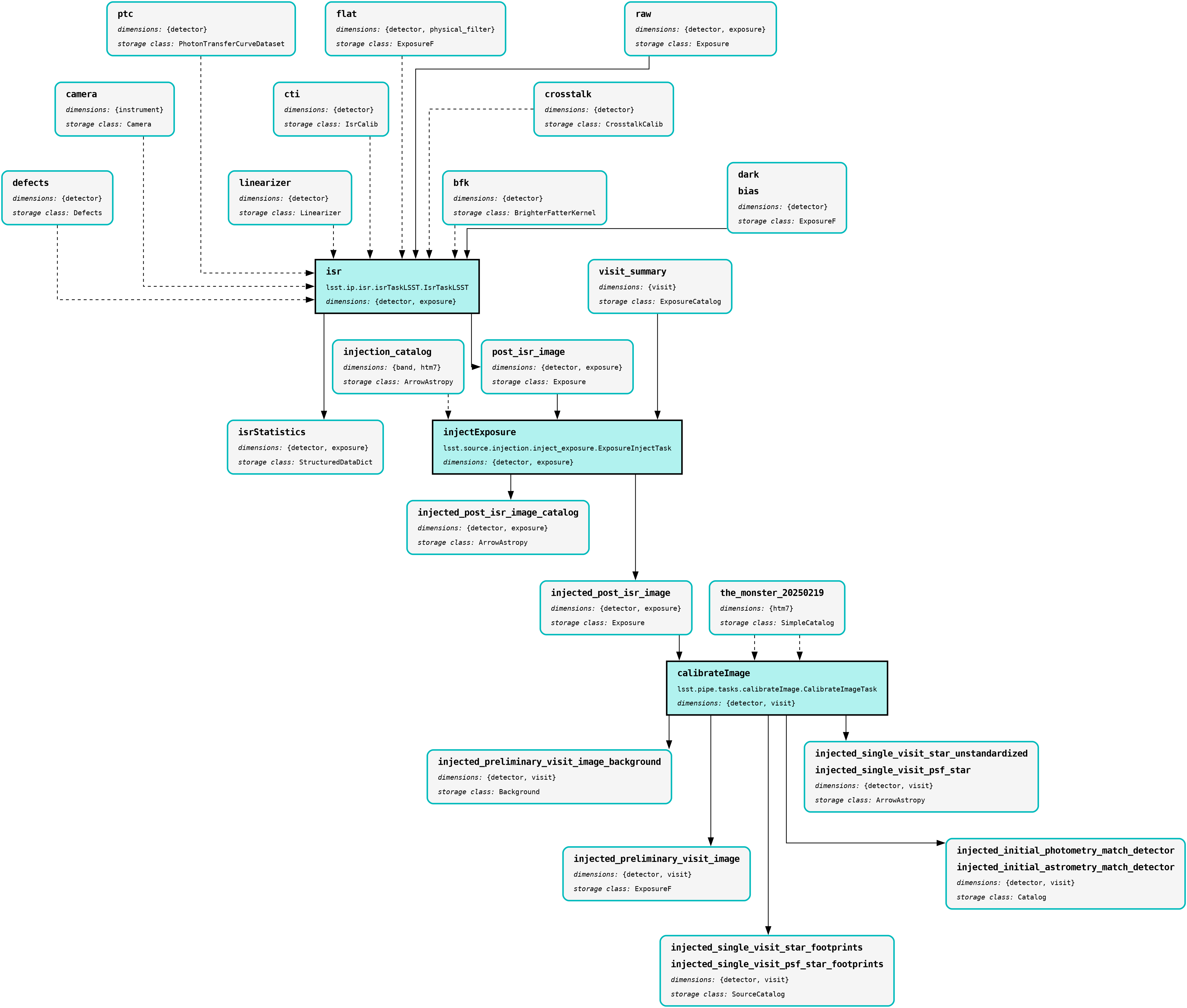
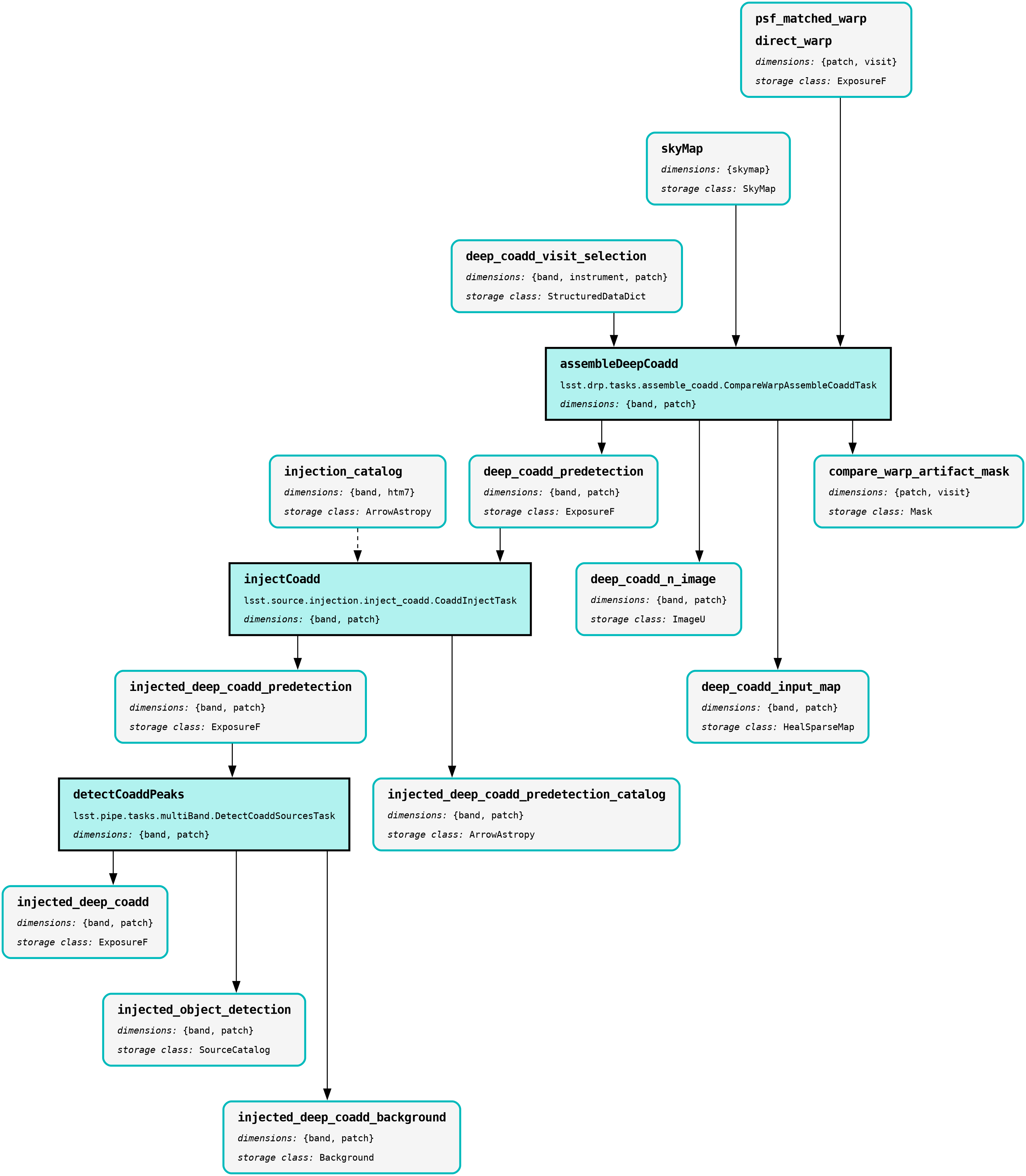
The output PNG from the above example injection into a post_isr_image type is shown below (left panel). Equivalent graphs for injections into preliminary_visit_image (central panel) and deep_coadd_predetection (right panel) types are also shown, for reference.

../../../_images/DRP_with_injected_exposure.png ../../../_images/DRP_with_injected_visit.png ../../../_images/DRP_with_injected_coadd.png

PDF

PDF

PDF

The injectExposure task merged into the LSSTCam DRP pipeline.

The injectVisit task merged into the LSSTCam DRP pipeline.

The injectCoadd task merged into the LSSTCam DRP pipeline.

Wrap Up

This reference page has described how to make a fully qualified source injection pipeline definition YAML file, either on the command line or in Python. Options for visualizing the resultant pipeline have also been presented.

Move on to another quick reference guide, consult the FAQs, or head back to the main page.